Ley de Transparencia y Acceso a Información Pública – Ley 1712 de 2014
Objetivo de la Ley 1712 de 2014:
Regular el derecho fundamental de acceso a la información pública, los procedimientos para el ejercicio y garantía del derecho y las excepciones a la publicidad de información.

Localización física: La cámara de comercio de Tumaco, cuenta con una sola sede ubicada en la calle Sucre Edificio Cámara de Comercio de Tumaco que brinda atención a los comerciantes de los diez (10) municipios que integran su jurisdicción. Barbacoas, El Charco, Francisco Pizarro, Magüi Payan, Roberto Payan, Mosquera, La Tola, Olaya Herrera, Santa Barbara y Tumaco.
Horarios: De lunes a viernes de 8: 00 am a 12 m y de 2: 00 pm a 6:00 pm
Teléfonos Móvil: (+57) 3173002721 – 3168785344
Correo de Notificacion: info@cctumaco.org – juridicaregistro@cctumaco.org
Correo PQRS: pqrstm@cctumaco.org
QUÉ HACEMOS
En la Cámara de Comercio de Tumaco cumplimos la función jurídica que nos delegó el Estado de llevar el Registro Mercantil, en el cual se matriculan las empresas existentes en la ciudad de Tumaco y en los municipios de Barbacoas, El Charco, Francisco Pizarro, Magüi Payan, Roberto Payan, Mosquera, La Tola, Olaya Herrera y Santa Barbara .
También llevamos los registros de las empresas y profesionales independientes interesados en contratar con el Estado (Registro Único de Proponentes); el de las entidades privadas sin ánimo de lucro, el de las empresas del sector turismo (Registro Nacional de Turismo) y el de las Entidades Operadoras de Libranza (RUNEOL). Los registros dan fe de la existencia de las empresas que impulsan la prosperidad de la región.
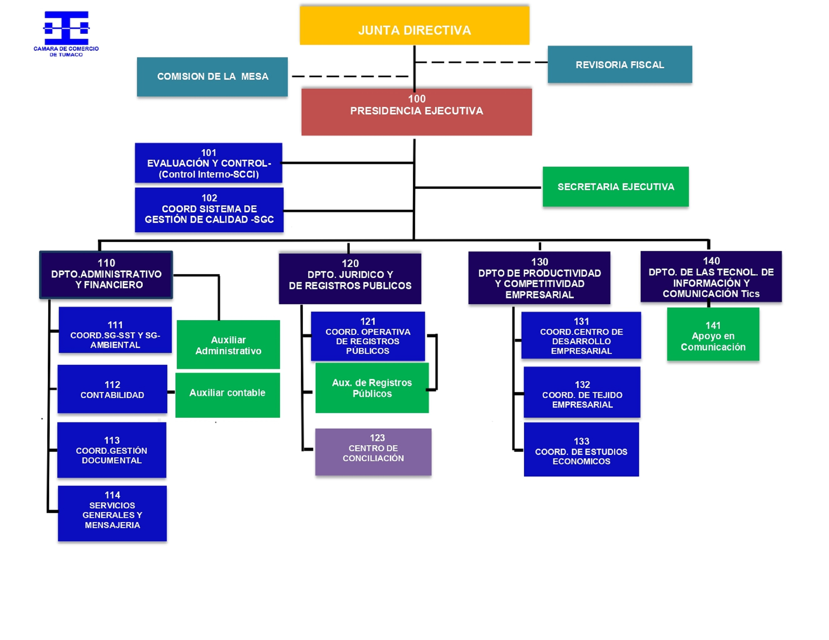
MAPAS Y CARTAS DESCRIPTIVAS DE PROCESOS

